1A2 Multiline Phone Control Board - PIC chip version, REV E
Preface
This is a work in progress. There are several versions of this board now:
- REV-F is the next revision, letting one combine two boards easily, and supports Rotary phones (as well as Touch-Tone) for intercom dialing
- REV-E (shown here, below), uses a PIC chip to simplify board construction where I can construct these in small quantities
- REV-B (oldest), uses all analog components. Nice design, but hard to build (many components)
History of Revisions
I started with an all-analog board, REV-B, and purposefully avoided using any CPUs in that design.
But when people started asking if I could sell them this board, I realized it was too hard to build
these in any quantity. So I went back to the designing board to simplify the circuit, and came up with
REV-E, which replaces about 50 discrete components with a single chip CPU ("PIC" chip). Later, someone
requested I resurrect a bridging feature that lets one easily combine two boards to double the line and extension count,
and also asked if rotary phones could be supported for intercom dialing. So I came up with REV-F which adds those
features. That revision necessarily needed TWO cpus to properly handle all the features.
Revision E and E1
The benefits of using a CPU in REV-E allows for fewer parts, smaller board, and less labor during assembly,
all of which keeps the final board cost and build complexity down.
A "PIC PROGRAM" socket is available on the board allowing re-programming the PIC chip's firmware
without having to remove it from the board, using Microchip's own PICKit 4 USB chip programmer, a $50 device.
UPDATE 03/28/19: Got the REV E boards back from the printer today and soldered one up; looks and works great!
Here's a pic of the soldered board:
Loaded the PIC up with the firmware, all features seems to work fine.
I'll try to make a short video demonstrating the board over the next few days,
which is not really much different than the old board in features and use.
Documents
Firmware
The software that manages the logic functions of the board. This is a C program
that is compliled and uploaded to the PIC chip using Microchip.com's XC8 C Compiler,
part of their free MPLAB X programming environment/IDE:
The board functions managed by the PIC chip include detecing incoming calls, flashing the lamps,
powering up and directing the external ring generator, detecting line pickups and hold conditions,
and handles some intercom dialing detection and supplies the 60Hz extension buzzing signal.
The software uses only 5% of the 1K of data memory, and 17% of the 8K program memory.
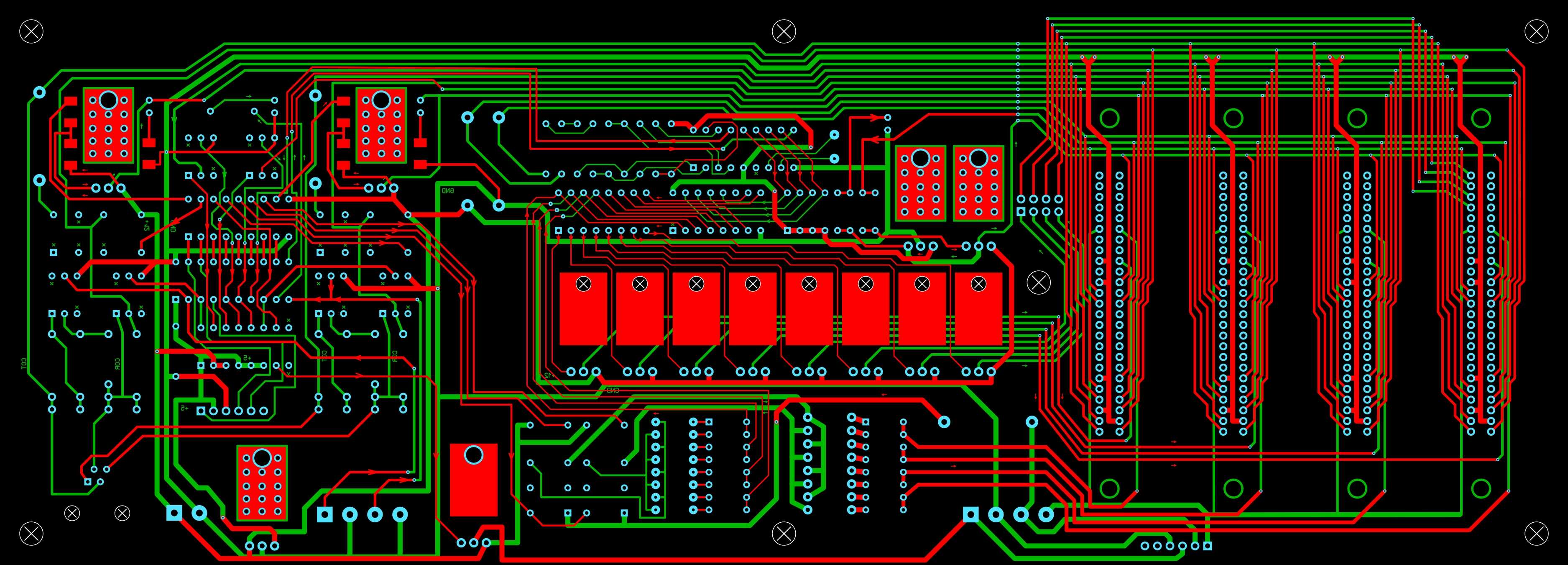
Board And Schematic
Sprint Layout: (Updated: 10-01-2019,11:47:04)






ExpressPCB Schematic:
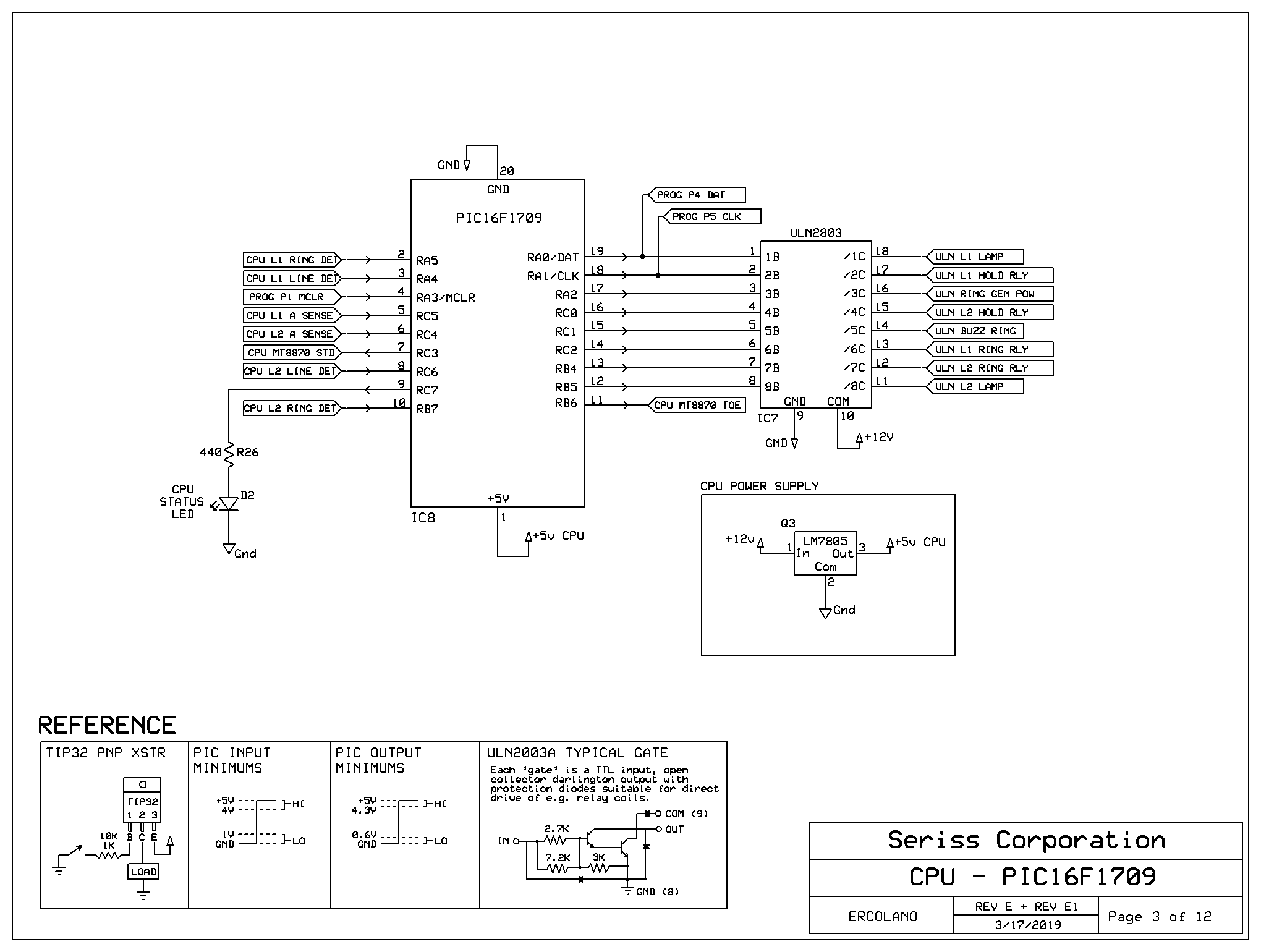
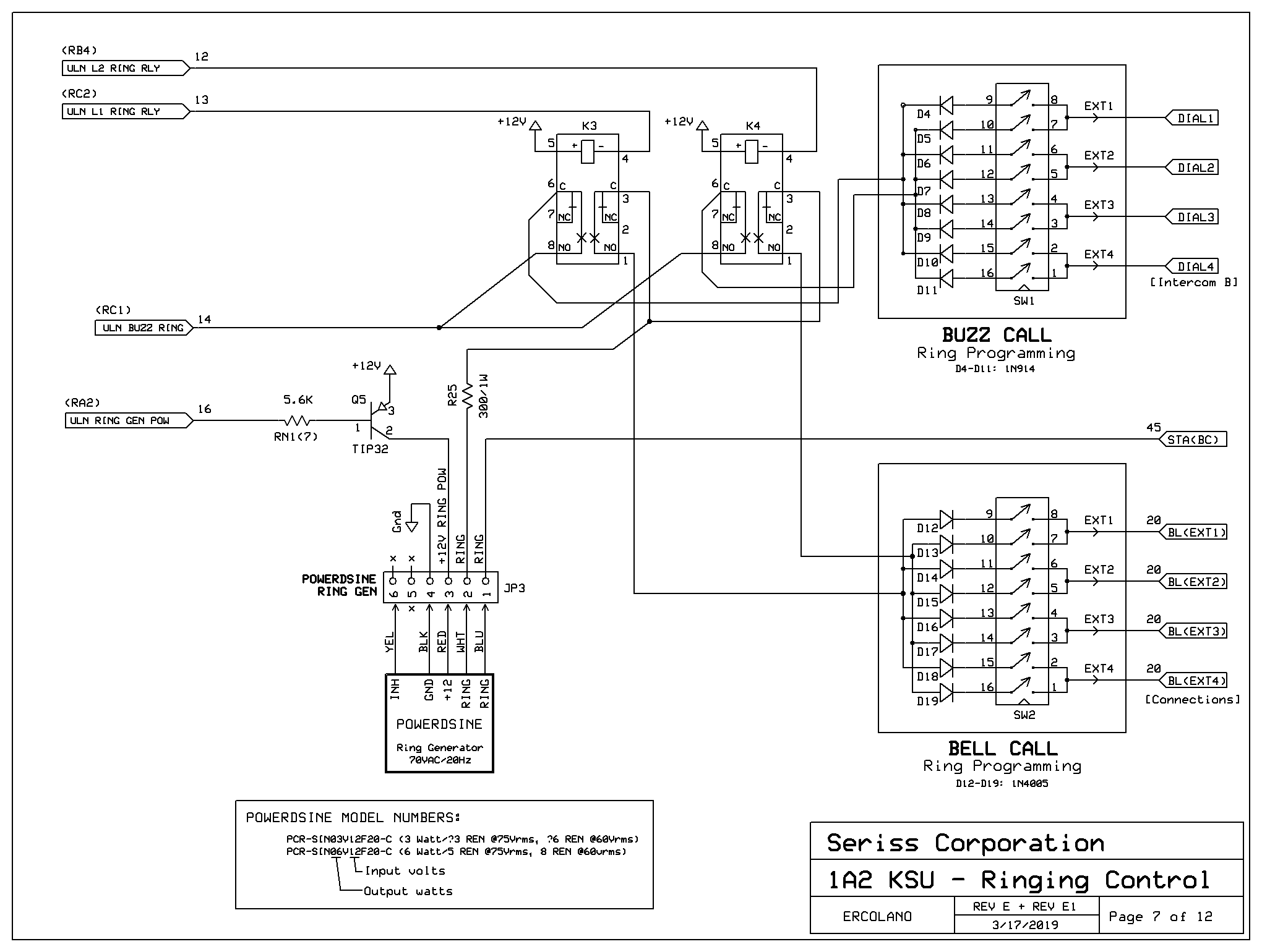
These are the schematics for the circuit board in its current state:
Page 1/12

Page 2/12

Page 3/12

Page 4/12

Page 5/12

Page 6/12

Page 7/12

Page 8/12

Page 9/12

Page 10/12

Page 11/12

Page 12/12

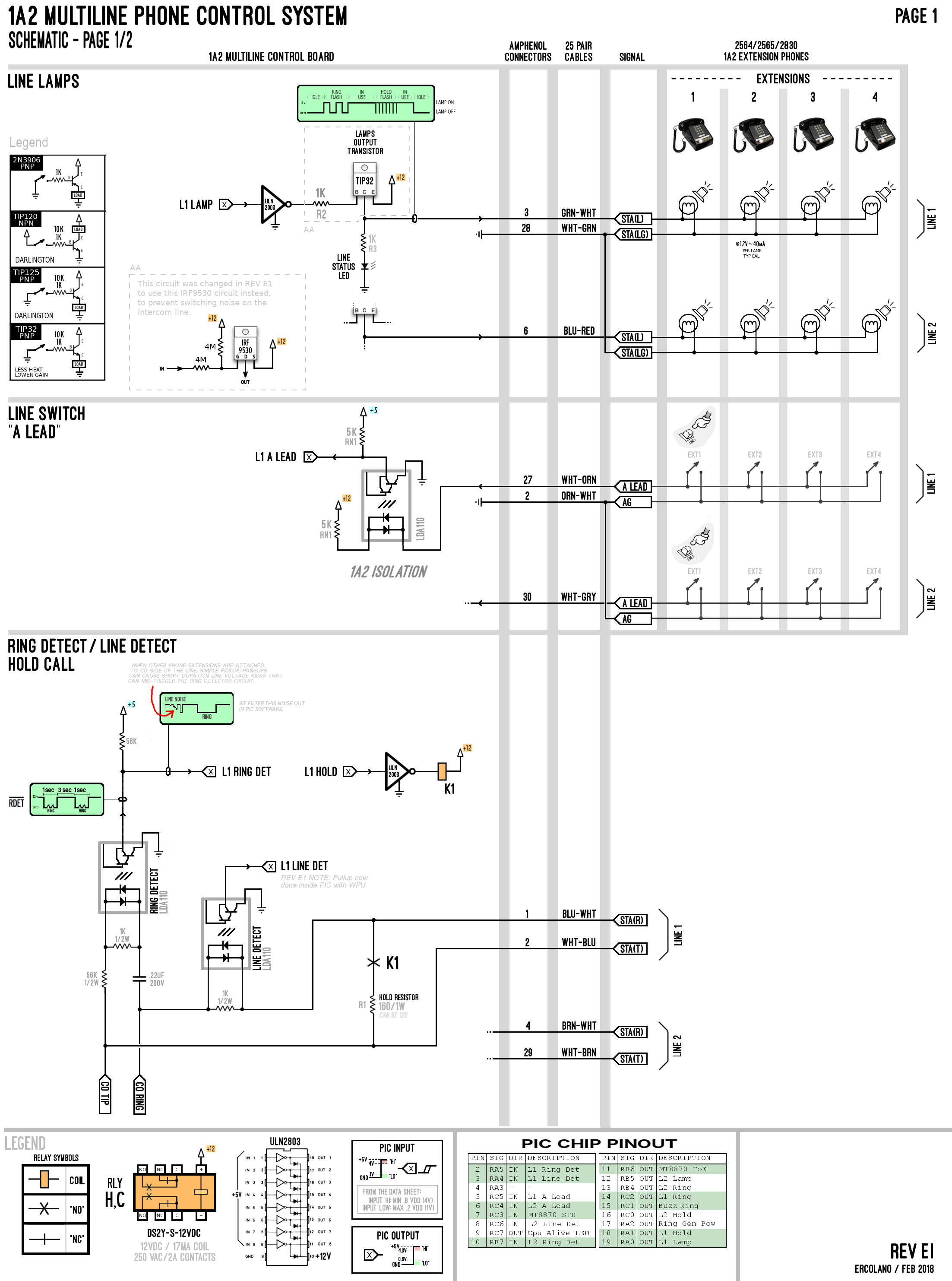
Early "Art" Schematics:
This is what I started with when making the PIC chip revisions
to the older board. These two pages focus on the non-cpu components.
I no longer use these schematic pages, as I switched to the more detailed
black/white schematics (above), which are more up to date and accurate.
Page 1/2

Page 2/2
